极目新闻记者 陈洋洋
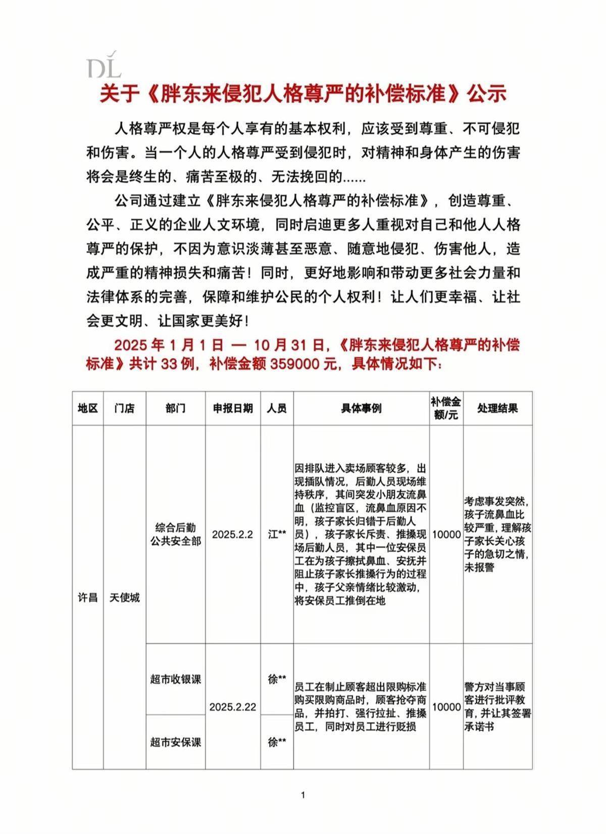
11月17日下午,胖东来商贸集团官方账号公示《胖东来侵犯人格尊严的补偿标准》,其中列举了2025年1月1日—10月31日共计33例员工被侵犯人格尊严的案例,总补偿金额达359000元。
《胖东来侵犯人格尊严的补偿标准》部分截图
记者梳理发现,33个案例当中,有员工最多被补偿3万元,最少的也有3000元。这些员工大多是在工作当中被顾客掌掴、辱骂、推搡,处理结果根据实际情况有所不同,有的在警方介入后和解,有的当事人则被行政拘留。
其中一则案例写道:2025年1月26日,许昌北海店,超市电工程某某在巡场期间,劝阻对员工辱骂的顾客并将其带离现场时,顾客在员工毫无防备下先后两次对员工进行掌掴,警方在调解处理期间,其家属出示证明,表示该顾客患有精神疾病。随后,胖东来补偿该员工30000元。
《胖东来侵犯人格尊严的补偿标准》部分截图
胖东来表示,人格尊严权是每个人享有的基本权利,应该受到尊重、不可侵犯和伤害。当一个人的人格尊严受到侵犯时,对精神和身体产生的伤害将会是终生的、痛苦至极的、无法挽回的。
公司通过建立《胖东来侵犯人格尊严的补偿标准》,创造尊重、公平、正义的企业人文环境,同时启迪更多人重视对自己和他人人格尊严的保护,不因为意识淡薄甚至恶意、随意地侵犯、伤害他人,造成严重的精神损失和痛苦!同时,更好地影响和带动更多社会力量和法律体系的完善,保障和维护公民的个人权利!让人们更幸福、让社会更文明、让国家更美好!
新乡胖东来大胖店
据了解,这并非于东来首次呼吁重视对个人尊严的保护。
2024年7月9日,胖东来创始人于东来就在其个人抖音号先后发布多条图文,宣布胖东来拟推出相关制度和措施保障员工权益和安全。员工工作期间被无故指责,公司给予5000元以上的补偿费;被辱骂,给予10000元以上的补偿费;被打,给予30000元以上的补偿费,并追究当事顾客的法律责任。
此前,胖东来也因重视员工待遇多次登上热搜,其中提到一项“委屈奖”引起网友关注。胖东来介绍,公司对员工设有“委屈奖”,意在鼓励员工做正确的事,会根据不同的情况,给予500元到5000元不等的补偿金。此外,普通员工还有30天带薪年假,管理层则是40天。
在假期方面,胖东来官网披露,胖东来员工每年可享受的休息日包括52天的店铺歇业日,以及春节假期连同5天的闭店休息,加之常规的年休假。
- 催婚、催丁、催桃花秘法 2026-02-05
- 鱼腥草冲鸡蛋治咳嗽 2025-12-15
- 被顾客掌掴、辱骂、推搡,胖东来补偿委屈员工35.9万元,有员工最多得3万 2025-11-30
- 每周监管资讯 2025年第45期 2025-11-22
- 英伟达市值突破4万亿创造历史!下一个“爆点”看财报季 2025-07-19
